的士服務質素經常惹來詬病,拒載、拒過海、兜路等問題,可能都是不少乘客遇過的經歷。對於市民對的士業的負面印象,身為的士車行太子女的鄭敏怡直言:「我覺得係真係有咁差架啲的士,老實講,我自己都身受其害,我有時坐到啲車都喺度諗,不如我揸,你坐啦」。
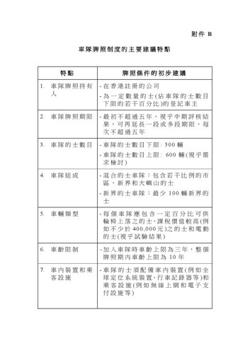
港府近年計劃引入的士車隊管理制度,早前港府向立法會提交的建議包括,設立的士車隊牌照,車隊的士可自行設計的士車身及標記,並可於繁忙時段或就特定車種,收較高預約費。
鄭敏怡亦透露,旗下星群的士團隊有意參與計劃,認為的士業界太多個體戶,令服務質素難保持,相信車隊管理模式有助改善業界服務質素。她又透露,在車隊管理模式下,的士車費或會按不同車隊及使用的車款而有所提升,途徑包括收取額外預約費。

港府於今年4月表示,擬推出的士營辦商車隊牌照,車隊須由不同類型的車輛組成。另外,車隊須透過電子預約應用程式提供網約服務,而乘客可透過該應用程式,對司機的表現評分和提出查詢或投訴。政府當時曾指,車隊牌照持有人可視乎預約時車隊的士的供應情況,就個別的士車程收取不同的預約費,例如繁忙時段或特定車種的預約費較高。


鄭敏怡為忠誠車行執行董事,其父鄭克和是車行創辦人,有「的士大王」之稱。她坦言,過往坐的士時,都曾有不快經歷,「唔識路係一定架啦,呢個係一定,架車又可能唔乾淨」,對於坊間對的士司機的負面印象。

引入的士車隊管理制度為業界出路
對於服務質素問題,鄭敏怡將原因之一歸咎於過多個體戶,平時工作太放任,一直欠缺協助,「做乜嘢都無人理,久而久之你放任佢之後,就會覺得果樣嘢係合理。」她認為,任何行業如欠缺管理,質素都會下滑,「如果我求其做份嘢出嚟,又無人睇又無人改就過咗,咁我相信任何行業都唔會有進步,只會愈嚟愈差。」
她認為的士車隊管理制度,是業界的其中一個出路,在司機背後加設管理團隊,提供不同協助指導。她舉例說,的士司機如遇到任何困難,包括駕駛時遇上語言不通,都可向後勤團隊求助。從乘客角度,團隊亦成為查詢及投訴渠道,現時乘客即使乘車遇到不快事情,都是有冤無路訴,但有團隊收集意見,將有助改善服務質素。



斥的士司機拒絕過海不能接受
忠誠車行旗下車隊服務星群的士,現時有約300名司機。鄭敏怡表示,司機都喜歡車隊模式,認為有助改善形象,由於加入的司機都需符合一定服務水準,例如整潔有禮,並非只付租金就可加入,故較其他司機有優越感。她又強調,拒過海絕非專業司機所為。
過往政府曾建議引入專營的士,但惹來業界反對。對於現時擬推行的車隊模式,鄭敏怡表示,今次業界阻力不大,認為的士業確實需要變化,在面對不同交通工具競爭下,的士服務定位已變得模糊不清,需要求變。至於車隊日後的收費模式,她相信會因應不同車隊及車種而異,但的士牌照總數不會有變。
冀將來可組合大車隊管理模式營運
現時各大專營巴士公司車長都有制服,車隊化的的士司機會否都有專屬制服?鄭敏怡表示,現時司機未必願意穿着,因為「佢都唔當自己係專業嘅的士司機」,但當成功培養司機的歸屬感,自認為是專業後,身穿制服會有成功感。她透露,有考慮過設計星群的士制服,過往都曾印制衣服充當紀念品送給司機,他們都樂於穿上。
對於未來的發展,她期望可以與不同業界及持份者合作,例如酒店業、車房等,製造自循環的商業生態圈,尋求投資者擴大車隊,期望有日可組合5,000輛車,以大車隊管理模式營運。